168飞艇开奖官网开奖记录查询结果
0517-86908060
全部类别
流量仪表
电磁流量计
卫生型电磁流量计
防爆型电磁流量计
电磁热量表
不锈钢电磁流量计
GPRS远传电磁流量计
电池供电型电磁流量计
防腐型电磁流量计
插入式电磁流量计
电磁流量计
分体式电磁流量计
涡轮流量计
插入式涡轮流量计
UPVC材质涡轮流量计
螺纹连接型涡轮流量计
气体腰轮流量计
小口径涡轮流量计
卫生型涡轮流量计
液体涡轮流量计
气体涡轮流量计
涡街流量计
卡箍连接涡街流量计
插入式涡街流量计
法兰卡装型涡街流量计
法兰连接型涡街流量计
涡街流量计
旋进旋涡流量计
旋进旋涡气体流量计
不锈钢旋进旋涡流量计
旋进旋涡流量计
超声波流量计
超声波明渠流量计
管段式超声波流量计
便携式超声波冷(热)量表
手持式超声波流量计
便携式超声波流量计
插入式超声波流量计
外夹式超声波流量计
气体超声波流量计
孔板流量计
V锥流量计
一体化孔板流量计
标准孔板流量计
其他流量计
普通型玻璃转子流量计
微小型金属管浮子流量计
插入式热式气体质量流量计
法兰式热式气体质量流量计
质量流量计
气体过滤器
椭圆齿轮流量计
螺旋双转子流量计
微小流量金属管浮子流量计
IC卡燃气控制器
压力仪表
压力变送器
卫生型压力变送器
单晶硅压力变送器
高温压力变送器
法兰平膜压力变送器
精巧型压力变送器
风压变送器
压阻式压力变送器
数显压力变送器
压力变送器
差压变送器
差压式多参量变送器
双法兰压力液位变送器
法兰差压液位变送器
差压变送器
压力表
磁助电接点压力表
膜片压力表
电阻远传压力表
隔膜压力表
膜盒压力表
差动远传压力表
不锈钢(抗震)压力表
氨用压力表
精密数字压力表
防爆数字远传压力表
压力控制器
智能在线密度计
智能差压控制器
智能数显压力开关
智能数显压力控制器
温度仪表
热电阻
装配热电阻
铠装铂热电阻
热电阻
热电偶
耐磨热电偶
装配热电偶
铠装热电偶
双金属温度计
远传双金属温度计
电接点双金属温度计
双金属温度计
温度变送器
在线红外测温仪
就地温度显示仪
一体化温度变送器
温度变送器
温度控制器
显示仪表
有纸记录仪
带USB储存功能有纸记录仪
灭菌有纸记录仪
液晶有纸记录仪
有纸记录仪
无纸记录仪
彩屏无纸记录仪
蓝屏无纸记录仪
宽屏无纸记录仪
小屏无纸记录仪
小型组合打印一体无纸记录仪
单色无纸记录仪
无纸记录仪
中圆图记录仪
中圆图记录仪
流量积算仪
温压补偿型流量积算仪
液晶显示流量积算仪
精致型流量积算仪
数字显示报警仪
智能PID调节器
智能数字显示报警仪
变送器仪表
压力校验台
电动液压校验台
便携式压力泵
气压压力校验台
液压压力校验台
微压压力校验台
压力校验台
压力校验仪
气压压力校验仪
液压压力校验仪
便携式压力校验仪
压力校验仪
精密数字压力计
HART手操器
HART475手操器
HART375手操器
彩屏HART手操器
HART手操器
液/物位仪表
磁翻板液位计
顶装式磁翻板液位计
防腐型磁翻板液位计
远传磁翻板液位计
保温型磁翻板液位计
磁敏电子双色液位计
磁翻板液位计
雷达液位计
雷达水位计
导波雷达物位计
法兰式雷达物位计
80GHZ调频雷达物位计
雷达物位计
超声波液位计
防腐型超声波液位计
超声波液位差计
四线制超声波液位计
二线制超声波液位计
防爆超声波液位计
分体超声波液位计
超声波液位计
液位变送器
磁浮球液位变送器
磁致伸缩液位计
静压式液位变送器
防腐投入式液位变送器
集气筒式液位变送器
投入式液位变送器
玻璃板液位计
吹气式液位计
视镜式玻璃板液面计
双色石英管液位计
音叉液位计
UQK系列浮球液位控制器
缆式浮球液位开关
钢缆式射频导纳物位开关
射频导纳料位开关
阻旋式料位开关
高温音叉液位开关
卫生型音叉液位开关
音叉液位开关
首页
关于我们
产品中心
新闻动态
客户服务
人才招聘
在线留言
168飞艇开奖官网开奖记录查询结果
旋进旋涡流量计测量范围及常见故障
发布时间:2020-06-15 09:35
来源:
字体:
大
中
小
一、
旋进旋涡流量计
主要用途
旋进旋涡流量计可广泛应用于石油、化工、电力、冶金、城市供气等行业测量各种气体流量,是目前油田和城市天然气输配计量和贸易计量的首选产品。
二、
旋进旋涡流量计
测量范围
三、
旋进旋涡流量计
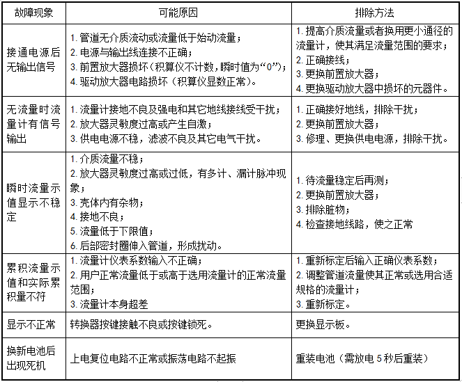
常见故障现象及排除方法
返回
分享到:
标签:旋进旋涡流量计,气体旋进旋涡流量计,防爆旋进旋涡流量计
关于我们
公司简介
企业文化
资质荣誉
发展历程
公司产品
流量仪表
压力仪表
温度仪表
数显仪表
校验仪表
液物位仪表
新闻动态
公司新闻
行业动态
168飞艇开奖官网开奖记录查询结果
在线留言
人才招聘
服务热线
0517-86908060
手机版网站
Copyright © 2018 168飞艇开奖官网开奖记录查询结果 All right reserved
备案号:苏ICP备15062572号-3
百度