不锈钢电磁流量计
发布时间:2021-06-07 09:33来源:字体: 大 中 小
一、不锈钢电磁流量计概述
不锈钢电磁流量计由传感器和转换器两部分构成。不锈钢电磁流量计基于法拉第电磁感应定律工作,用来测量电导率大于50μs/cm导电液体的体积流量,是一种测量导电介质体积流量的感应式仪表。除可测量一般导电液体的体积流量外,还可用于测量强酸、强碱等虽腐蚀液体和泥浆、矿浆、纸浆等均匀的液固两相悬浮液体的体积流量。广泛应用于石油、化工、冶金、轻纺、造纸、环保、食品等工业部门及市政管理,水利建设、河流疏浚等领域的流量计量。
二、不锈钢电磁流量计特点
1、测量不受流体密度、粘度、温度、压力、和电导率变化的影响。
2、
管道型电磁流量计测量管内无阻流部件,无压损,直管段要求较低。对浆液测量有独特的适应性。
3、合理选用电极和衬里材料,即具有良好的耐腐蚀性和耐磨损性。
4、全数字量处理,抗干扰能力强,测量可靠,精度高,流量测量范围宽。
6、超低EMI开关电源,适用电源电压变化范围大,抗EMI性能好。
6、采用16位嵌入式微处理器,运算速度快,精度高,低频矩形波励磁,目励磁频率可编程设置,提高了流量测量的稳定性,功耗低。
7、
采用SMD器件和表面贴装( SMT)技术,电路可靠性高。
8、在现场可根据用户实际需要在线修改量程。
9、高清晰度背光LCD显示,全中文菜单操作,适用方便,操作简单,易学易懂。
8、具有RS485、RS232、Hart和MODBUS Profibus-DP等数字通讯信号输出(选配)。
9、具有自检与自诊断功能。
10、
小时总量记录功能,以小时为单位记录流量总量,适用于分时计量制(选配)
内部具有三个计算器可分别显示正向累积量反向累积量及差值积算量,内部设有掉电时钟,可记录16次掉电时间(选配)。
三、不锈钢电磁流量计工作原理
电磁流量计测量原理是基于法拉第电磁感应定律。流量计的测量管是一内衬绝缘材料的非导磁合金短管。两只电极沿管径方向穿通管壁固定在测量管上。其电极头与衬里内表面基本齐平。励磁线圈由双向方波脉冲励磁时,将在与测量管轴线垂直的方向上产生一磁通量密度为B的工作磁场。此时,如果具有一定电导率的流体流经测量管,将切割磁力线感应出电动势E。电动势E正比于磁通量密度B、测量管内径d与平均流速V的乘积,电动势E(流量信号)由电极检出并通过电缆送至转换器。转换器将流量信号放大处理后,可显示流体流量,并能输出脉冲,摸拟电流等信号,用于流量的控制和调节。
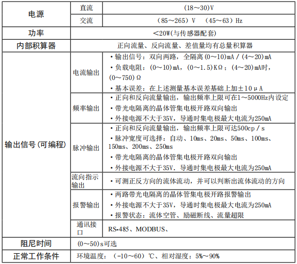
四、不锈钢电磁流量计技术数据
1、整机和传感器技术数据

2、转换器技术数据

3、流量测量范围
返回