宽屏无纸记录仪
发布时间:2020-06-28 17:12来源:字体: 大 中 小
一、宽屏无纸记录仪技术指标
1、显示
(1)屏幕:7英寸真彩TFT LCD
(2)精度:实时显示:±0.2% F.S.;追忆精度:±0.2% F.S.
2、处理器
采用高性能的ARM Cortex-M3 32位的RISC内核,可同时实现多路信号采集、记录、显示和多路报警
3、存储模块
采用大容量并行NAND FLASH闪存芯片存贮历史数据,采用串行FRAM存储芯片存贮系统配置参数等关键信息
4、输入功能 输入规格:全隔离万能输入,最大支持16路模拟量输入
(1)电压输入:0-5V、1-5V、0-20mV、0-100mV
(2)电流输入:0-10mA、4-20mA,(0-20mA输入需在订货时注明)
(3)电阻输入:Res
(4)频率输入:频率信号(PI)(频率范围:0.5-5000HZ,最大范围可定制)
(5)热电阻:PT100、Cu50、G53、Cu100、BA1、BA2(要求三线电阻平衡,引线电阻<10Ω)
(6)热电偶:S、B、K、T、R、E、N、J
(7)辐射高温计:F1、F2
(8)钨铼:WRe3-25、WRe5-26
5、输出功能
(1)配电输出:变送器隔离配电+24VDC,标准配电<120mA(最大负载能力可定制),支持其他规格隔离配电(如12VDC、5VDC配电输出)
(2)变送输出:最多支持4路通道的4-20mA标准电流变送输出,负载能力750Ω(最大),方便了显示仪表或DCS/PLC的采集,实现了信号的长距离传输
(3)继电器报警输出:最多支持6路继电器报警输出,触点容量3A@220VAC/1A@30VDC,可组态上上限、上限、下限、下下限报警
6、通讯打印
(1)通讯接口:提供RS232C和RS485两种通讯接口供用户选择,支持同时使用RS232C和RS485,支持同时使用RS232C和RS232C,支持Modbus RTU协议,波特率----(1200、2400、9600、19200、38400、57600)
(2)打印接口:RS232C直接连接微型打印机,波特率1200
7、记录功能
(1)记录容量:64/128/192/248MB(FLASH容量可选择);
(2)记录间隔:1秒至240秒,共分11档:1/2/4/8/12/24/36/60/120/180/240秒可选;
(3)记录时间:记录时间的长短与FLASH存储器容量、输入点数、记录间隔有关,计算公式如下(代入数值的单位要与公式中一致):

8、数据转存
数据备份和转存:支持USB 1.1 、2.0 优盘,支持1G到32G的U盘进行数据转存,兼容性强,可兼容市面上绝大多数的U盘(推荐使用工业版优盘)
9、供电电源
供电电源:220VAC,50HZ交流电源供电,支持24VDC(22VDC-32VDC)直流电源供电(直流供电需在订货时注明)
10、保护功能
(1)断电保护: 内置存储器保护参数和历史数据,断电后永久保存
(2)时钟保护:集成硬件时钟,掉电后也能准确运行
(3)配电短路保护:配电输出短路时,仪表正常运行
11、误差精度
(1)热电偶冷端补偿误差:±2℃
(2)时钟误差:±2 秒/天
12、工作环境
(1)环境温度:0~50℃(避免日光直晒)
(2)环境湿度:0~85%R.H(无凝结)
13、仪表净重
净重:≤1.5Kg
二、宽屏无纸记录仪安装接线
1、仪表尺寸

2、接线端子示意图

3、输入/输出信号接线

4、交/直流电源输入接线

5、变送器配电接线

6、通讯接口定义及接线
三、宽屏无纸记录仪键盘功能及运行
1、仪表面板

2、键盘功能

3、使用模式

4、状态标志
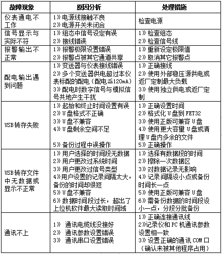
四、宽屏无纸记录仪故障分析及排除
返回